温馨提示:发布广告会导致封号无法登录
  温馨提示:发布广告会导致封号无法登录
您需要登录才能进行此操作!
还没有账号?立即注册
  • ★新注册用户,即可找飞鱼客服领取彩金,飞鱼下载网址:https://fychat.io/,飞鱼客服号:qy66
据菲媒体GMA报到,元旦前夕,菲律宾邦板牙省(Pampanga)San Simon镇一名36岁中国男子在遭到绑架勒索并毒打数天后,从一扇小窗户跳到邻近房屋的屋顶上,成功逃离绑匪魔抓。

该男子于12月28日晚11点被五名绑匪绑架,期间遭到每天的毒打,头部、躯干、手和臀部多处受伤。绑匪拍摄了他受折磨的视频,并发给他在中国的家人,最初绑匪勒索30万人民币(约230万披索),最后降至10万人民币(约80万披索)。

受害者通过翻译表示:“自己当时正在帕赛市(Pasay)徒步回家,随后绑匪突然蒙住他的头,把他强行塞进一辆轿车。被绑期间,我被铐上手铐,而三名绑匪轮流殴打我。”

然而,尽管降低赎金,但他的家人仍然无力支付绑匪的钱。受害人表示:“由于我的家人无法支付赎金,绑匪甚至威胁要贩售我的身体器官。我母亲听闻此事后得了高血压并在中国住院。”


那个时候,受害人就已经做好了赴死的准备,他还嘱咐妹妹要照顾好母亲。

受害人表示:“一开始自己有点害怕,但第二次,他下定决心逃跑,赌下50-50的机会。”

12月31日跨年夜的早上,受害人看到了逃生的机会,设法解开手铐,通过一扇小窗跳出。尽管其中一名绑匪发现他,但他已经成功逃脱,并得到了附近居民的帮助报警。


总统反有组织犯罪委员会(PAOCC)负责人吉伯特·克鲁兹(Gilbert Cruz)表示:“我们已经掌握相关犯罪嫌疑人的情况,并拥有一些名字。因此,我们可以在未来几天看到积极的结果。我们正在检查涉及绑架勒索团伙的本地人和外国人,并将对相关嫌犯提出绑架勒索和人身伤害罪。”

他补充道:“这类犯罪团伙其实非常可怕,他们装备齐全且精良,而且武器也很先进。绑匪通常使用豪车,给人一种车上有VIP的印象,促使警方或交警不敢在路中将其拦下或实施全面检查。”

当局正在与中国驻马尼拉大使馆进行协调,以将受害者送回中国。

新闻哥
发布时间: 2024-01-04 11:14
23996
0
当地时间1月3日,菲律宾溪仔婆教堂(Quiapo)提醒将于1月9日参加黑耶稣巡游的信徒,应注意哪些可以携带,哪些被禁止。

黑耶稣巡游活动是菲律宾最盛大的宗教活动中之一,黑耶稣神像将从黎刹公园的基里诺检阅台(Quirino Grandstand)一直展示到溪仔婆教堂。

当局提醒道,下述行为被禁止:
· 禁止信徒攀爬载有神像的车辆,以防遮挡黑耶稣神像
· 为避免受伤,不鼓励信徒推搡游行队伍中的其他信徒
· 不建议信徒携带太多物品或大包小包。为方便检查,应携带透明袋子或包包。

当局建议道:
· 儿童和患有疾病的信徒应待在路边观看,以确保他们的安全。
· 黑耶稣出巡前,信徒应吃过饭并补充水分,确保有足够的体力参加年度活动
· 教堂仍将允许信徒将手帕和毛巾扔到黑耶稣神像,并将由教会成员擦拭神像,后将其丢还信徒

到目前为止,菲律宾国家警察(PNP)尚未监测到任何针对此次活动的可信和严重威胁,但警方可能会在控制区以及教堂周围的街道和道路实施一些限制措施。

警方提醒道,禁止携带的物品包括背包、水瓶(透明水瓶除外)、雨伞和帽子等。

弥撒期间将实行安全社交距离,以尽量减少传染病的风险。

预计将有约200万人参加黑耶稣巡游,为此警方将部署1.5万名警力。
新闻哥
发布时间: 2024-01-04 10:42
24133
0
近日,一则“中国粉丝遭泰国明星演唱会主办方跳票福利、锁门拘禁”的事件引发舆论强烈关注,并引发泰国官方介入回应。双方在就退票比例进行沟通的过程中,比例一直在不断变动。主办方坚持只退50%,但是中国粉丝一直不同意。与此同时,在对福利兑现的沟通中,主办方多次声明,安排粉丝继续参与福利活动。主办方要求那些愿意继续进行4v1合照和击掌福利的粉丝站在舞台右侧,而希望获得全额退款的粉丝则应站在舞台左侧。同意参与福利的粉丝可前往会场门口,而不同意的粉丝则应继续留在会场内。其中,率先出去的泰国粉丝获得了4v1合照和击掌福利,发现四位艺人及其工作人员全部在场外。这些粉丝在完成福利后被要求迅速离开,以便主办方能够处理中国粉丝的退款事宜。泰国国家旅游局长塔佩妮对此次事件表示震惊,并强调对此事高度重视和关切。她目前正在敦促主办方向中国粉丝和游客做出适当的赔偿,并进行必要的道歉和补偿。

泰国国家旅游局强调,主办方应该直接承担对此事的责任。作为赞助方,主办单位由于工作失误,导致赞助方损失,以及对泰国旅游业所带来的负面影响,泰国国家旅游局将会进行严厉地追究。此外,泰国国家旅游局已着手协调与相关部门展开合作,对该事件进行调查,以确保为受影响的中国粉丝提供公正的解决方案。泰国国家旅游局致力于维护游客的权益和旅游体验质量,并将依法采取措施确保主办方承担相应的责任。
新闻哥
发布时间: 2023-12-07 17:01
24907
0
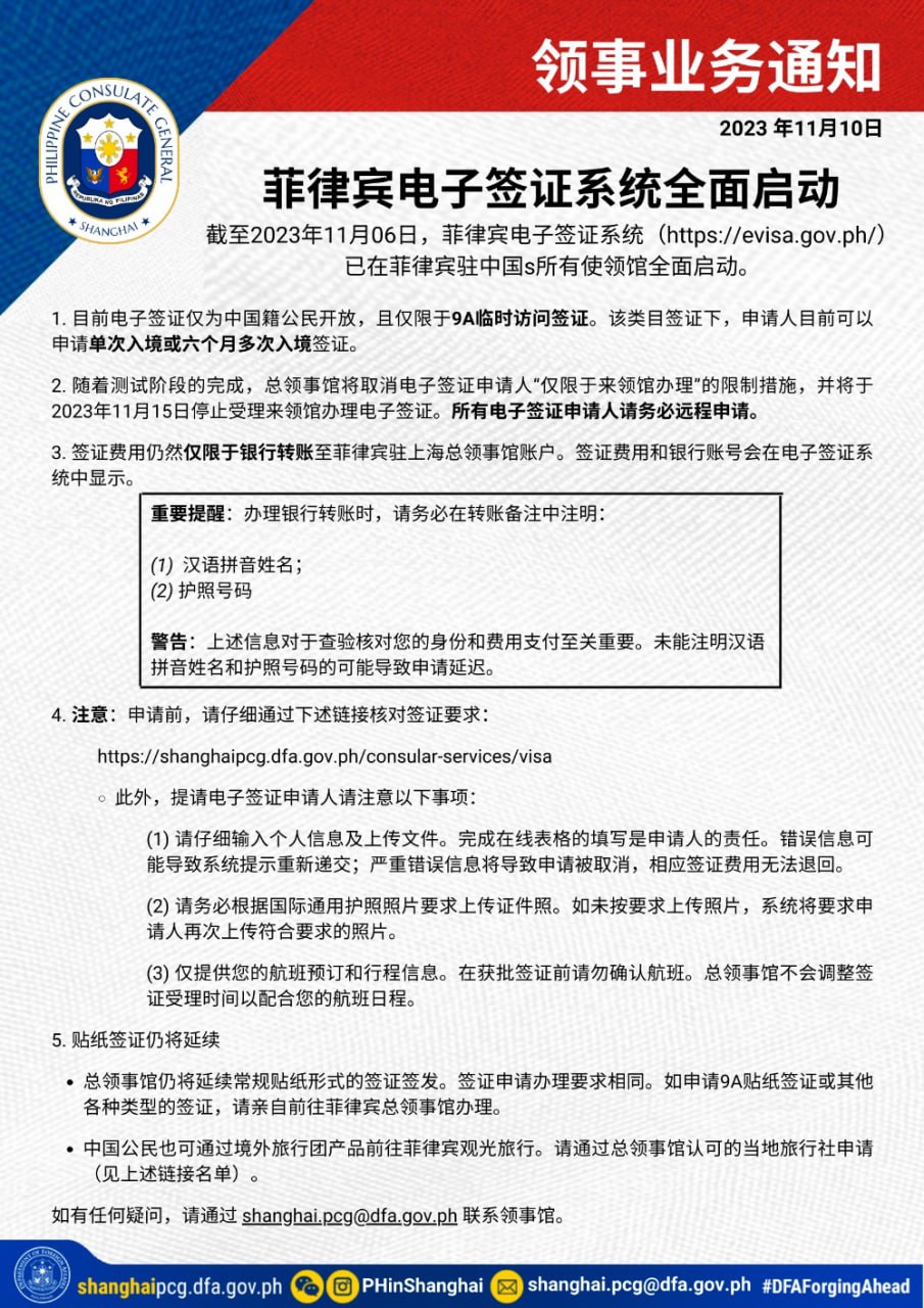
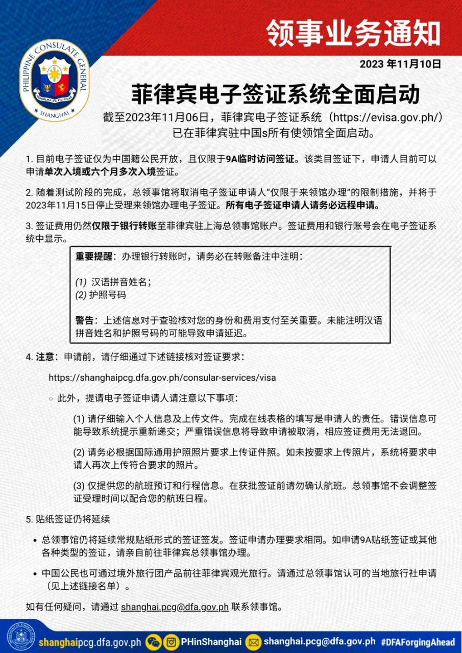
11月14日,菲律宾外交部(DFA)宣布将全面启动菲律宾电子签证系统,并取消了赴上海领事馆进行面签规定。


菲律宾目前在中国设有七个外交代表处,分别位于北京、重庆、广州、香港、澳门、上海和厦门。当局提醒道,电子签证目前仅向中国公民开放,且仅限于9A临时旅游签证,而申请人可以申请单次入境或六个月多次入境签证。自2023年11月15日开始,电子签证不再需要实际前往上海领事馆面签,所有电子签证申请必须远程或线上申请。与此同时,签证费用仍需银行转账至菲律宾驻上海总领事馆账户,最终费用将在申请页面最后一页呈现。自8月24日试运行以来,菲律宾领事馆已经签发了1739份电子签证。外交部了解到,电子签证申请人能够相对轻松地使用电子签证系统,并在遇到技术困难时得到了必要的支持。在信息技术部的协助下,该部门已根据客户和签发外事服务站的反馈意见,正在不断改进该系统。

与此同时,菲外交部发言人特雷西塔·达扎(Teresita Daza)表示:“根据菲总统小马科斯关于实施电子签证系统的政策指示,考虑到签证政策的互惠性和印度旅游市场的经济潜力,菲律宾考虑在今年年底前将电子签证延伸到印度领事馆。”截至2023年10月,印度在2023年外国游客中排名第12位,达到58504人次。印度驻菲律宾大使Shambhu Kumaran在本月初也请求菲总统小马科斯允许延长在菲律宾逗留的印度国民的电子签证。


新闻哥
发布时间: 2023-11-17 13:44
25094
0
当地时间11月13日,菲律宾国家情报协调局(NICA)表示,若政府选择永久关闭菲离岸BC运营商(POGO)或网络BC行业必将有助于减少该国的人口贩运、绑架和其他相关犯罪案件。

在参议院审议其19.32亿披索预算期间,该机构通过参议员桑尼·安加拉(Sonny Angara)宣布了其对菲离岸BC运营商的立场。

安加拉当时表示:“他们的立场是,关闭或永久禁止菲离岸BC运营商及其相关非法活动将有助于减少该国的人口贩运、强迫劳动、绑架和其他犯罪行为。菲律宾将不再是其他国家禁止的行业的中心。此外,这将解决不清楚该国中国公民实际数量的问题,因为他们的入境是由腐败人员提供便利的。””

参议院少数党领袖彭敏直(Aquilino “Koko” Pimentel III)当时询问该机构官员如何帮忙解决或遏制菲律宾的人口贩运案件。该机构解释道,国家情报协调局更多是情报监测方面,而司法部、内政部等其他政府机构则直接负责解决这一问题。

当被问及为什么人口贩卖在菲律宾仍然猖獗时,参议员安加拉说:“国家情报协调局说,一些人口贩卖案件可能与菲离岸BC运营商有关。有些可能是因为当事人的经济状况。”

菲财政部早些时候呼吁尽早全面禁止菲离岸BC运营商或网络BC行业,理由是存在社会和声誉风险。
新闻哥
发布时间: 2023-11-14 09:46
24802
0
当地时间11月12日,参议员罗纳德·德拉罗萨(Ronald “Bato” dela Rosa)表示,由于外交部(DFA)向冒充菲律宾人的外国人(多数为中国人)签发菲律宾护照,其2024年的拟议240亿披索预算可能会被撤回。

德拉罗萨在电台采访中再次强调了这一问题可能对国家安全造成影响的观点。他表示:“当我们有一天醒来时,我们的外国邻近可能都已经全部拥有菲律宾护照。”

上周,参议院已经决定撤回菲律宾统计局的预算,援引是该机构被发现向外国人发放真实的菲律宾出生证明,从而使他们能够获得菲律宾护照。

参议员表示:“尽管菲统计局预算已经获得批准,但仍被撤回。参议员希望再次对其进行审查。如果我们对外交部的立场文件不满意,我们也可以这样做。”

今年十月,菲律宾移民局透露他们拦截了10名使用菲护照的外国人,称他们是因为面貌和言行举止上表现不像菲人而被拦截。上述外国人已被已被移民局拘留,并被指控驱逐出境。

移民局(BI)局长诺曼·陈新戈(Norman Tansingco)表示,菲律宾外交部确认护照的签发,因此护照为“真实有效”,但仍将调查递交时的情况。

司法部(DOJ)部长克里斯平·雷穆拉(Jesus Crispin "Boying" Remulla)表示,上述外国人不应被轻易驱逐出境,而是应该先面对伪造公共文件的指控。
新闻哥
发布时间: 2023-11-13 16:18
24795
0
菲律宾司法部与总统反有组织犯罪委员会(PAOCC)领导的突袭行动捣毁两家网络BC公司,拘留设施内730多人,并逮捕9名据信为BC公司的幕后人物及管理人员。

此次行动是基于马卡蒂市地区审判法庭第35分庭法官Maricris Pahate-Felix签发的搜查令进行。当局此前怀疑该设施存在非法活动,包括人口贩运和卖淫。

在提交给文官长卢卡斯·贝萨民(Lucas Bersamin)的报告中,总统反有组织犯罪委员会报告被突袭的两家公司分别为Freego Computer Gaming OPC和Xuxhen Technology Corp.。

菲律宾娱乐BC公司已经吊销两家网络BC公司的牌照,但当局在突袭期间发现它们以新的商业名称(Smart Web Technology Corp.)获取了新的菲律宾娱乐BC公司互联网游戏许可证(IGL)。

突袭期间,两名中国男子接近执法人员,声称自己遭到人口贩卖以及非法拘禁。

执法人员在对两人进行初步体检时发现了有虐待的痕迹,并在随后的搜索中从四楼的一个房间内发现了嫌犯使用的虐待设备。

一名受害人向执法人员表示,自己被之前的网络BC公司以50万披索的价格卖到这里,时间大概是五个月前。与此同时,另一名受害人表示自己已经在该BC大楼工作一年多的时间,每天工作12到15个小时。

当局在行动期间累计拘留731人,其中包括菲律宾人、中国人等外国国籍公民。

此外,当局还发现了至少七名被贩卖的菲律宾女性,她们被关在建筑物的二楼,用作客户的“选妃室”。该“选妃室”旁边就是一家提供性服务的按摩院,当局在设施内发现了避孕套和其他性器具、扣件及器具。

执法人员在按摩院中发现了两名女外籍按摩师,以及所谓“性服务”价目表。

总统反有组织犯罪委员会负责人吉伯特·克鲁兹(Gilbert Cruz)表示,执法人员在大楼的四楼发现九名BC公司高管,他们被确认为实际拥有者和管理员。他补充道:“起初,他们冒充普通公司所有者,但证据表明他们是该BC大楼的幕后人物。”

当局在五楼发现了至少九个保险柜,据信装有涉及人口贩运以及其他非法活动的资金。

在对BC大楼搜查期间,当局发现的其他设施还包括设在地下室的KTV娱乐区、没有执照的诊所以及多家餐饮设施。

总统反有组织犯罪委员会(PAOCC)官员表示,鉴于存在大量证据表明被突袭地点存在人口贩运以及性贩运等非法活动,因此建议对相关人员提出第10364号共和国法律《2003年反人口贩运法》等刑事指控。

他补充说,他们将建议菲律宾娱乐BC公司吊销两家网络BC公司的临时许可证。

菲司法副部长尼古拉斯·郑(Nicholas Felix Ty,译音)在采访中表示,被突袭的大楼显然为工人提供了全方位的服务,其中包括许多非法活动。

当局认为,在上述设施工作的员工,其中多数为中国公民,据信被限制在大楼内或很少离开设施,因此大楼提供多项服务,以满足他们的所有需求,包括食物、洗衣,甚至娱乐和性行为。

一名据称已经在该BC大楼工作一年的菲律宾厨师表示:“我们为楼上的员工做饭,他们会跟我们买东西。我们对大楼其他情况不太了解,菲律宾人不得前往私人房间等限制区域。”
新闻哥
发布时间: 2023-10-31 11:47
25365
0
当地时间10月27日晚间9点15分,菲律宾司法部(DOJ)领导的联合执法小组突袭位于帕塞市(Pasay)的BC大楼,拘留设施内的大约500人,其中多数为中国公民。

据悉,该BC大楼位于William街以及Harrison街路口附近。

此次行动由司法部(DOJ)的跨机构打击人口贩运委员会(IACAT)领导,并在菲国警特别行动队(PNP-SAF)、菲国警妇女保护小组(PNP-WCPC)、总统反有组织犯罪委员会(PAOCC)等执法部门配合支持下执行。

菲司法副部长尼古拉斯·郑(Nicholas Felix Ty,译音)在接受采访时表示,此次行动源于菲律宾娱乐BC公司(PAGCOR)的信息,称上述网络BC公司在执照过期后疑似仍然在运作且涉及非法活动。

当局立即派出线人来核实情况并搜集证据,并在取得马卡蒂地区审判法院发出的搜查令后,于周五晚间对六层楼建筑物展开行动。

突袭期间,执法人员感叹大楼宛如一个小型城市,拥有办公区、宿舍区、超市、餐厅、桌球及KTV娱乐区、诊所等等。

在一楼和二楼的KTV设施内,当局发现了一个提供“性服务套餐”的菜单以及作为卖淫窝点的房间。

执法人员也救出了多名在该KTV设施公众的外籍女子。

政府机构目前正在大楼内进行人数清点以及审问工作,预计将对该网络BC公司等其他设施涉及的违法行动展开更加深入的调查。司法部官员表示将向马卡蒂市法院额外申请电子证据查封令,以对BC公司查获的电脑进行法证分析。

此外,当局将对被捕KTV以及BC公司负责人或经理等管理人员提出违反第9208号共和国法令《2003年反人口贩卖法》等指控。

司法副部长尼古拉斯强调,菲律宾政府不会停止对非法网络BC公司的突袭行动,并暗示其突袭名单中还有很多将被检查的BC公司。
新闻哥
发布时间: 2023-10-31 11:42
25272
0
泰国国家警察总署署长多萨警上将与泰国工业联合会、泰国国家广播和电信委员会等,联合宣布抓捕一利用未经授权的通讯电台(sim box)进行电信诈骗的团伙。此类通讯电台常被不法分子利用为联络民众的渠道,属于高科技犯罪手段之一,同时也是现如今泰国境内的“大问题”之一,即电信诈骗团伙经常使用的工具。



据了解,在过去的几个月里,泰国国家警察总署一直与多个部门一起打击非法通信基站,以及在边境沿线违法设立的信号塔等,以防止这些非法设施通过电话信号或者互联网信号跨国传输。一直以来,电信诈骗窝点遭到持续打击,犯罪分子不断更换作案地点,但却依然能通过泰国的网络进行犯罪活动,因此本次行动目标主要集中在达府的美索县,因为这一区域属于经济特区,且有部分区域由少数民族管辖。本次行动共发现非法通讯电台5处,没收10个sim box、319张sim卡和5台用于远程控制的互联网路由器。据悉,这些设备违反了“未经许可拥有使用无线电通信设备及设立无线电通信基站”的规定,根据《无线电通信法》第11条,应处以不超过10万泰铢的罚款或不超过五年的监禁,或同时罚款和监禁。上诉物品已移交调查人员以进一步提交法律诉讼。

泰国国家警察总署和泰国国家广播和电信委员会联手,对通信设施进行排查以防止通讯信号传输至邻国,同时对售卖、采购、“幽灵卡”、虚假账户等相关人员进行逮捕,切断电信诈骗团伙的违法犯罪链条。本次行动也得到了合法运营商的支持,共同讨论改进相关规章制度,以保证相关技术能够在法律规定范围内使用,保护人民生命和财产安全。与此同时,也提醒广大民众对高科技的相关应用提高警惕,因为犯罪团伙不断改变诈骗形式,使用新的伎俩骗取信任或进行恐吓,以使受害者落入其陷阱,呼吁民众在遇到疑似情况时保持冷静,不要相信,不要转账,不要提供个人信息等。此外,还发现,犯罪团伙购买了一种服务,能够将虚假链接或网站显示在推送信息中,甚至可以访问平台用户的信息,通过虚假的数据来伪装自身使用户上当受骗,多次点击可造成更多损失。因此,如果有任何问题或想联系政府或私人机构,请从可靠来源获取信息。



新闻哥
发布时间: 2023-10-24 10:19
25295
0
菲律宾国家警察反网络犯罪组、总统反有组织犯罪委员会和证券交易委员会组成的联合行动小组近日突袭马卡蒂市(Makati)One Salcedo Center的一家线上借贷公司,并就涉嫌参与骚扰用户以及人身威胁的255名员工进行审问。



当局根据马尼拉市地区审判法庭第24分庭法官Maria Victoria Soriano-Villadolid签发的一项搜查、查封和检查计算机数据的授权令突袭了Golden Koi Lending Company Incorporated。授权令源自使用在线借贷应用Wow Pera、Zippeso、Valley Loan和Lemon Loan的客户提出的多项投诉。其中一名投诉人表示,由于未能按月还款,他一直在遭受Golden Koi的在线骚扰。菲总统反有组织犯罪委员会发言人卡西欧(Winston John Casio)表示,投诉人通过电子邮件和社交媒体收到骚扰信息,这些信息还传达给了亲戚、朋友以及好友。他补充道:“受害者向我们发送了他在社交媒体和电子邮件中收到的骚扰信息的屏幕截图。我们发现,甚至受害者的亲戚、朋友甚至是认识的人都收到了来自Golden Koi的信息。”

当局透露,Golden Koi以前是Treasure Bowl Fintech Lending Corp.,这是一家“投诉案件众多的可疑公司,但在今年早些时候突然消失了”。总统反有组织犯罪委员会表示:“他们获得了注册,但不允许他们立即运营。他们应该等待证券交易委员会的解除停业令。”当局表示,被扣押的255名员工由251名菲律宾人和四名外国人组成,其中包括两名马来西亚人、一名中国公民和一名中国台湾人。他们因涉嫌违反第10175号共和国法令《2012年防止网络犯罪法》、第11765号共和国法《金融产品和服务消费者保护法》以及第11934号共和国法《SIM卡强制注册法》等指控而被暂时扣押。卡西欧表示:“技术上来说,他们还没有被拘留,但正在接受我们的审问。如果我们有足够的证据,我们将对相关人员提出必要的指控。”



新闻哥
发布时间: 2023-10-24 10:00
25257
0
据《菲律宾世界日报》报道,菲律宾华社知名侨领陈文章于10月16日晚上9时左右遭7名中国人和菲律宾人绑架,同时被绑架的还有他的友人和司机。截至10月17日,三名人质均已逃脱绑匪的魔爪。陈文章先生是旅菲各校友会联合会副主席,晋江市永和菲律宾校友联谊会理事长、墨拉兰联合总商会会长、菲律宾中国洪门致公党总部副主席、福建青年联合会常务副会长。去年年底,在菲华各界与大使馆牵头下,菲国警积极行动,严厉打击了中国绑匪的嚣张气焰。可好景不长,跨年之后,中国绑匪又频繁作案。而今年的绑架形式更加恶劣,去年绑架案受害人大多被贩卖至园区,由于菲律宾当局严打园区非法人口贩卖活动,园区不再购买绑架案的受害者。从而导致今年多起绑架案受害者被直接撕票,据消息人士向头条事件透露,今年9月份绑架案超26起,其中6起惨遭撕票。今年6月百万网红雅典娜被骗至菲律宾后遭绑架一案更是频频冲上热搜。百万网红“雅典娜”被骗菲律宾生死未卜?潮汕商会:绑架是真!

如今中国绑匪在菲律宾无法无天,竟然盯上菲律宾华社领袖!据悉,菲律宾当局通过科技手段出动军警掘地三尺,将部分绑匪绳之以法,但是中国绑匪首脑依然逃脱。菲律宾华社领袖人物被绑架,对于华社来说是闻所未闻的大事件。菲律宾各大华人社团纷纷发表声明谴责绑架事件,将联合菲国警打击中国绑匪。
新闻哥
发布时间: 2023-10-20 09:43
25258
0
据驻菲使馆报道,日前,菲律宾国警反绑架大队(AKG)中文培训班在国警总部正式开班。中国驻菲使馆王悦参赞兼总领事、AKG队长PBGEN Cosme A Abrenica、副队长Moises O Villaceran, JR、菲华商联总会理事长施东方、菲律宾中正学院校长叶启明以及受训学员代表出席开班仪式。

王悦参赞表示,保护在菲中国公民安全是促进中菲人员往来、深化两国各领域务实合作的首要保障,中国使馆对此一直高度重视。

长期以来,我们和菲方密切协作,携手严厉打击针对中国公民的绑架、勒索、人身伤害、非法拘禁等恶性犯罪,有力保护了在菲中国同胞的生命安全与合法权益。

同时,我们也采取多项举措帮助AKG切实提高中文能力和服务水平,从为重要执法行动提供现场专业翻译到捐赠高科技翻译机,都取得实实在在的效果。

此次举办中文培训班是双方合作的又一次拓展,我们期待和AKG进一步加强合作,让在菲中国同胞生活工作更加安心、放心。

王悦参赞并通过鲜活生动的例子介绍了中文的特点及发展演变历史,鼓励学员通过参训提高中文沟通交流能力,增进对中华灿烂文化的认知了解。

Abrenica队长等菲方官员对中国使馆给予AKG的宝贵支持表示衷心感谢,表示打击绑架犯罪是菲国警当前最为急迫的任务,提高中文能力有助于与中国公民有效沟通并建立融洽关系,对高效处置相关案件至关重要。

AKG致力于加强中菲两国在打击绑架方面的合作,全力支持、积极参加此次培训不仅体现了菲方对于中国公民关切和福祉的高度重视,更展示了我们更好服务、保护在菲中国朋友们的坚定决心。

学习一门新的语言并非易事,但相信各位学员都能成功迎接挑战,为拯救生命、加强中菲合作做出自己的贡献。



此次培训历时10周,将在菲国警总部进行授课,培训内容针对国警实际工作需要量身定制,由驻菲律宾使馆、菲华商联总会和中正学院共同举办。这也是三方继今年7月菲移民局官员中文培训班之后的再次合作。
新闻哥
发布时间: 2023-10-19 11:32
25240
0
据国际媒体消息,缅甸联邦掸邦北部第二特区地方军阀武装组织--佤联军副总司令鲍军峰在中华人民共和国云南省省会昆明市遭到中国警方刑事拘留。



罪名是涉嫌在中国境外组织领导针对中国公民的大规模电信网络诈骗侵财犯罪活动。因为目前中国警方正在审讯之中,具体案情尚待官方公布。



鲍军峰的背景比还在通缉尚未归案的鲍岩板与何春田还要复杂,他的父亲叫鲍有良,位居佤联军常委、副主席兼财政部长,人称财神爷。鲍有良又是佤联军一号大头目鲍有祥的亲弟弟,兄弟俩同为国籍通缉的大毒枭。毒枭鲍有良的另一个儿子,也就是诈骗犯鲍军峰的亲弟弟--鲍军龙,占据炮兵旅长一职。还有一个儿子叫鲍军翔,也是身居要职。

据悉,鲍军峰的犯罪模式和鲍岩板的金华公司与何春田的春能公司基本雷同,也是利用其名下的孝尊公司在勐波县靠近中国边境的贺岛区大兴土木,建设电信网络诈骗园区。针对中国发起疯狂的敛财犯罪活动,他不仅以包租公身份对众多外来犯罪组织收取巨额保护费,充当黑保护伞,而且也实际参与到诈骗中国公民钱财的犯罪活动中。

鲍军峰之所以能够被中国政府逮捕拘留,主要还是因为其拥有中国国籍,法理上这属于中国内政,就算他拥有缅甸国籍,但中国是不承认双重国籍的,所以将其按照中国身份的犯罪分子逮捕法办,不涉及任何外交原则。至于他一个外国人是如何取得中国国籍的,那则属于另外一个事件的范畴。



新闻哥
发布时间: 2023-10-19 09:19
24809
0
世界日报:菲律宾近期又发生一起涉及中国公民的绑架杀人案,受害人文福智年仅25岁。


据菲国警和文福智父母透露的消息,文福智2018年期间与大学室友持正规工作签证来菲工作,疫情暴发后不能返回中国,便在菲开了一家网店从事电子烟的进口和销售,几年下来生意初具规模,生活也稳定下来,住在大马尼拉地区马卡蒂市(Makati)。

2023年8月1日下午,菲国警反绑架大队(PNP-AKG)接到一名黄姓中国公民报案,称他的朋友文福智已经被人绑架。

报案人称,他于7月31日晚上接到文福智女友的电话,当时这位人在中国的李姓女子说,她男朋友自从日前去大马尼拉地区帕塞市(Pasay City)送了一趟电子烟之后就处于失联状态,请帮忙查看。他在查找后发现文福智的人和私家车均已不见踪影。

8月1日早上,李姓女子再次联系黄姓男子,称已收到绑匪索赎信息,要求赎金60万美元以换取人质安全。黄姓男子遂向反绑架大队报案。
  
整个8月期间,文福智的父母一边同绑匪谈判一边四处借钱付赎,绑匪拿到赎金后于9月3日同意放人。
  
9月9日,受害人的尸体在甲美地省一处草丛中被发现,双手双脚被反绑。

警方根据尸体腐烂的程度推测,文福智已经被杀害4-5天时间,也就是说绑匪拿到赎金之后立即撕票。

绑匪之恶,没有底线!

更可恶的是,在赎金已付、文福智可能已经遇害之时,绑匪还要求已经负债累累的受害人家庭再支付2万人民币“生活费”。

文福智的母亲回忆到:“当时绑匪跟我讲,'我们都照顾你儿子一个多月了,怎么也得再交点生活费吧?'可是交完这2万之后,就再也联系不上了。”

人财两空,家属泣诉!

受害人的家庭来自中国湖北省,文福智父母已年过半百,皮肤黝黑,衣着简朴。他们来菲协助菲警方认尸期间极力控制自己的情绪,不想给别人添麻烦,只有在谈到与儿子最后一次视频通话时(发生于9月3日)才终于压抑不住心中悲痛,崩溃痛哭。当旁人递上纸巾时,即便自身正承受着巨大痛苦,他们也没有忘记说一声“谢谢”。
文福智妈妈说:“我们只有这一个孩子,我们把亲戚朋友的钱都借了个遍,凑了90万(人民币,下同),绑匪把小文手银行卡里的钱甚至是电子烟客户的钱全都搜刮了一遍,保守估计也有100多万,这合起来就是200万……但他还是被残害了。”

这位直发、扎着小短辫、身材瘦小的母亲说:“我们当时指望交上赎金能把人救出来,一家三口再齐心协力一起还债……现在人都没了,我们以后的日子可怎么过?”
  
文福智父母现在只有一个心愿,就是希望菲律宾警方能够尽快破案,对绑匪严惩不贷,以告慰儿子在天之灵。
  
他们有过负面想法,“反正生活已经没希望了”,但他们决定坚持活下去,因为菲律宾的法律程序可能还需要他们。
  
他说:“只要菲律宾警方够抓住绑匪,我们一定会回来协助起诉,走完法律程序!”
新闻哥
发布时间: 2023-10-16 15:45
24916
0
今年二月,山东省淄博市高青县公安局接到受害人常某报警,称自己遭遇电信网络诈骗,损失达60多万元。警方顺藤摸瓜查获一个电信诈骗大案,154名犯罪嫌疑人落网,涉案金额达1.2亿元。



经调查,犯罪嫌疑人主要是以短视频的形式,在游戏和社交软件上大量投放网上投资能挣钱的广告,然后引导有投资意愿的受害人扫码加微信,下载涉诈App。



高青县公安局刑侦大队二中队副中队长 杨玉玺:App里面有专门的人员就会对受害人进一步引导,让他做投资也好,让他买理财也好,让他投注赌博也好,最终以更改后台数据还有拒绝提现的方式,对这个受害人进行诈骗。



办案民警通过对何某华曾经同行同住以及有资金来往人员的分析研判,确定了多名已从菲律宾回国的犯罪嫌疑人,并将其抓获。通过对已落网的犯罪嫌疑人相关信息的深入研判,专案组发现了环球公司内部的3个微信群,落实了343名犯罪嫌疑人的身份,其中,还有一些人在境外。



在理清了国内回流人员的基本情况和落脚点后,警方先后组织数百名警力,辗转6万多公里,在福建、广东、河南、四川等多个省份,开展了两次集中抓捕行动,目前,已有154名犯罪嫌疑人落网,该团伙涉嫌电信网络诈骗涉案金额达1.2亿元。

新闻哥
发布时间: 2023-10-11 15:47
25285
0
参议院多数党领袖乔尔·维拉纽瓦(Joel Villanueva)周四表示,他将于下周向全体会议提交委员会报告草案,内容涉及推动菲律宾离岸博彩运营商(Pogo)在该国逐步淘汰的方式方法。 他说:“显然,随着离岸博彩公司左右犯下这些罪行,现在是时候关闭此类活动了。” 这位参议员提到了周六对菲离岸博彩运营商中心的突袭,这次袭击暴露了帕赛市一栋六层建筑内的犯罪团伙,该建筑内设有赌博、卖淫、成人娱乐和餐厅餐饮设施。 据称,共有 731 名工人,其中包括 7 名菲律宾妇女,从当局所说的大楼二楼按摩院的“水族馆式”观景室中被“救出”。 维拉纽瓦对菲律宾娱乐博彩公司(Pagcor)无法检查其被许可人的活动表示厌恶。 他说:“这家 Smart Web [科技公司] 在其非法活动被围捕后变得臭名昭著。”他补充说,该公司是早些时候被菲娱乐博彩公司吊销执照但被发现在非法经营的两家网络博彩公司之一。 新的公司名称,但管理人员相同。 他表示,他将于下周提交委员会关于离岸博彩公司的报告,因为尽管延迟了数月,但与离岸博彩公司运营相关的犯罪事件仍有增无减,因为一些参议员反对全面淘汰离岸博彩公司。 然而,维拉纽瓦重申了他的立场,即必须关闭网络博彩运营,据称是因为它们给国家带来了社会成本,而且政府无力监管它们的运营。 关于网络博彩业逐步淘汰的讨论同样可能是参议院解决赌博业国家政策的一个机会。
新闻哥
发布时间: 2023-11-06 10:44
24376
0
华裔男子被中国籍朋友诱骗到缅甸园区当猪仔后,因每月业绩没达到5万美元,惨被集团虐打、电击和禁食,被困园区长达1年7个月,受尽折磨后,最终在家人支付77185元人民币赎金后,才得以平安回国!

在马来西亚柔佛从事石油天然气行业约6年的李先生(29岁)指出,他是于去年3月,被一名结识约6年的中国广州朋友诱骗,只身从吉隆坡飞往泰国曼谷工作,不料去后却被骗到缅甸园区沦为“猪仔”。

 
他10月4日从泰国曼谷乘搭飞机,于晚间抵达吉隆坡国际机场第二航站楼后,接受《中国报》独家访问时说,该名友人声称在泰国从事石油天然气工作,每月可赚5000至6000令吉,由于信任朋友,他没有怀疑。

 
他透露,抵达泰国后他被隔离1天,接着购买巴士票前往指定地点,等待相关人士安排的车来接应。

 
“经过约30分钟的车程后,司机突然叫我下车,换上另一辆车继续行驶,直到抵达一条河;我当时不懂那条河的对岸就是缅甸,过后听从对方指示,徒步越河进入缅甸边境。”

 
他指出,他去后被困在园区,所幸电话没被没收,因此他偷偷联系家人求助,不料受困园区第2个月时,他被集团转卖到另一家公司“工作”。

他说,这时他的手机才被没收,并且若诈骗“业绩”不达标,将被体罚、鞭打及电击。


 李先生指每家公司的业绩目标都不一样。


他透露,他公司每月的业绩是5万美元,若业绩达标便可拿回手机,否则将被酷刑对付,因此他经常被虐打、电击和禁食,伤痕多集中在大腿。


 
“我受骗后一直想办法,家人获悉我的情况后,便向‘泰国过江龙’黄先生求助。”

 
李先生透露,最终家人支付了77185元人民币赎金后,他才得以顺利回国。

新闻哥
发布时间: 2023-10-06 13:40
25181
0
在线客服 飞鱼 下载APP 返回顶部